News 最新情報
製品のお問い合わせは
最先端技術の知見が豊富なコーンズテクノロジーまで
Teledyne e2v センサーモジュール Optimom
SightLine Applications 4000シリーズ 製品・機能紹介
Motion Gestures社 無償評価用SDKを用いて8×8 LEDシートをジェスチャー操作する方法
Ultraleap Hand Tracking SDKを用いたスワイプ操作について
Ultraleap Hand Tracking SDK 取得可能な情報について
Bluetooth Low EnergyのGATTプロファイル上の独自データ解析方法のご紹介
【非接触操作】Ultraleapハンドトラッキングセンサーの博物館導入事例
- 事例
Column: 見えるカメラの作り方 ~フォーカスと解像度の最適化~
Column: WPS 機能のご紹介(A2DP/AVDTP編)
【缶巻き締め検査装置】話題のクラフトビールメーカーが採用
- 事例
Wireless Protocol SuiteでのBluetooth解析ポイント(LMP編)
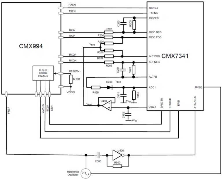
Column: CML社 IC(CMX7341+CMX994A)評価ボードによるアナログFM業務用無線の受信評価について
CML社 CMX940のご紹介
Ultraleap社 Hand Tracking用Windows版SDK Version5.7.2について
Bluetooth A2DP 音途切れと解析ポイントについて
業界・用途ごとの最新情報はこちらから
Products 製品を探す
業界・用途別
赤外線カメラに関する製品7件
CMOSイメージセンサに関する製品12件
CMOSイメージセンサに関する製品9件
赤外線・可視カメラに関する製品7件
プロトコルアナライザに関する製品14件
電磁界測定器に関する製品7件
電波測定器に関する製品26件
その他高周波測定器に関する製品17件
アンプに関する製品10件
アッテネータ・ターミネータに関する製品7件
ミリ波部品に関する製品5件
通信用ICに関する製品28件
その他高周波部品に関する製品34件
プロトコルアナライザに関する製品14件
電波測定器に関する製品25件
電磁界測定器に関する製品6件
赤外線カメラに関する製品9件
高周波測定器に関する製品12件
プリアンプに関する製品4件
光・レーザー計測に関する製品4件
試験・計測機器に関する製品12件
ハンドトラッキングに関する製品1件
耐放射線カメラに関する製品6件
赤外線・可視カメラに関する製品7件
放射線検知機に関する製品1件
赤外線・可視カメラに関する製品6件
衛星/ロケット搭載部品 通信系に関する製品11件
衛星/ロケット搭載部品 軌道制御・推進系に関する製品6件
衛星/ロケット搭載部品 姿勢制御系に関する製品8件
衛星/ロケット搭載部品 ミッションシステムに関する製品1件
地上局・モデムに関する製品5件
通信・無線に関する製品6件
自動運転ソリューションに関する製品20件
ADASに関する製品9件
HMIに関する製品6件
音響・騒音制御に関する製品8件
車載ネットワークに関する製品9件
自動運転ソリューションに関する製品3件
遠赤外線カメラに関する製品3件
赤外線・可視カメラに関する製品7件
膜厚・水分・多成分測定機器に関する製品6件
画像処理検査システムに関する製品4件
粗さ・形状・ 計測検査機器に関する製品4件
耐放射線カメラに関する製品6件