VCO内蔵RFシンセサイザー IC 「CMX940」
Related News 関連の最新情報
最新テクノロジーのご紹介
Product Information 製品情報
49 MHzから2040 MHzの広い範囲でRF信号を生成するVCO/Fractional-N PLL IC
CMX940は、広帯域VCOとプログラマブルな分周器を内蔵した低消費電力高性能なFractional-N PLL ICで、49 MHzから2040 MHzの広い範囲でRF信号を生成します。
送信及び受信をサポートするために別々にレベル設定可能な2つのシングルエンド出力を内蔵しています。 プログラマブルなノイズの少ないロジック乗算器を使い、近接位相ノイズを最小限に抑え、整数および分数境界スプリアスを低減できます。各設定は、SPIによく似たC-BUSシリアルインターフェースによって行います。
7x7mmの48ピンLGAパッケージで提供するCMX940は、外部部品点数と基板への占有面積を低減できます。主な外付け部品は、外部ループフィルタとクロックリファレンスであり、非常にコンパクトなRFシンセサイザーを提供します。
低動作電圧と低消費電力により、ETSI規格に準拠したデジタル狭帯域双方向無線機器を含む、さまざまなポータブルおよびバッテリー駆動のワイヤレスアプリケーションに最適です。
特長・機能
RF周波数出力範囲:49 MHzから2040 MHz
3.0~3.6Vによる低消費電力動作
1 Hz normalised PLL noise floor: -225dBc/Hz
Typical phase noise : -123dBc/Hz, 25kHz offset at 435MHz
別々にレベル調整可能な2つのRF出力 (Maximum RF output level : +3.2dBm(typ.))
Low noise VCO : -142dBc/Hz, 1MHz offset at 435MHz
高い比較周波数 : 10~120MHz
Integer Boundary spurs : -40dB (typ.)
Sub Integer Boundary spurs : -56dB (typ.)
Other non-harmonic spurs products : -76dB (typ.)
High comparison frequency 120 MHz
スプリアスを最適に抑制するためのレジスタ設定可能なアルゴリズムを含んだCソースの提供。
Compatible with EN 300 113, EN 300 086
7x7mm LGA , 48-pin
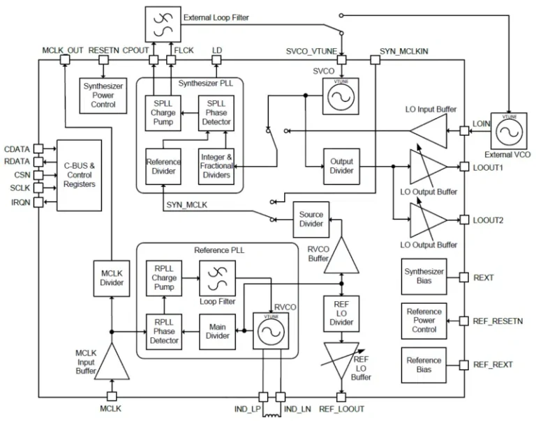
CMX940 ブロック図
アプリケーション
PMR/LMR (including ETSI compliant radios)
Public Safety Radio(警察・消防等)
Wireless Data Modem
GNSS RTK
Wireless Microphone
Marine Radio
General Purpose RF/IF
評価ボード
最先端技術の知見豊富な
コーンズテクノロジーまで
Products 製品を探す
業界・用途別
残留ガス分析器 「RGA100/ RGA200/ RGA300・RGA120/ RGA220/ RGA320」
本製品についての
お問い合わせはこちら
ご覧いただいている製品の仕様にご不明点がある方は、お気軽にお問い合わせください。
当社スタッフが必要な条件・用途をお伺いした上で、最適な製品をご提案いたします。
